メニューを飛ばして本文へ移動する
このサイトではJavaScriptを使用したコンテンツ・機能を提供しています。JavaScriptを有効にしてください。
大学案内
学部・大学院
学生生活・キャリア
入試案内
研究
国際交流
地域連携
JP
EN
SEARCH
受験生の方へ
在学生・保護者の方へ
卒業生の方へ
一般の方へ
教育関係者・企業の方へ
お問い合わせ
プライバシーポリシー
このサイトについて
リンク集
サイトマップ
JP
EN
本文
大学案内
学長選考・監察会議
HOME
大学案内
議事概要
学長選考・監察会議
学長選考・監察会議
学長選考・監察会議委員名簿
学長選考・監察会議 委員名簿
学長選考に関する関係規程
国立大学法人福岡教育大学学長選考・監察会議規程
国立大学法人福岡教育大学学長選考等規程
学長の選考について
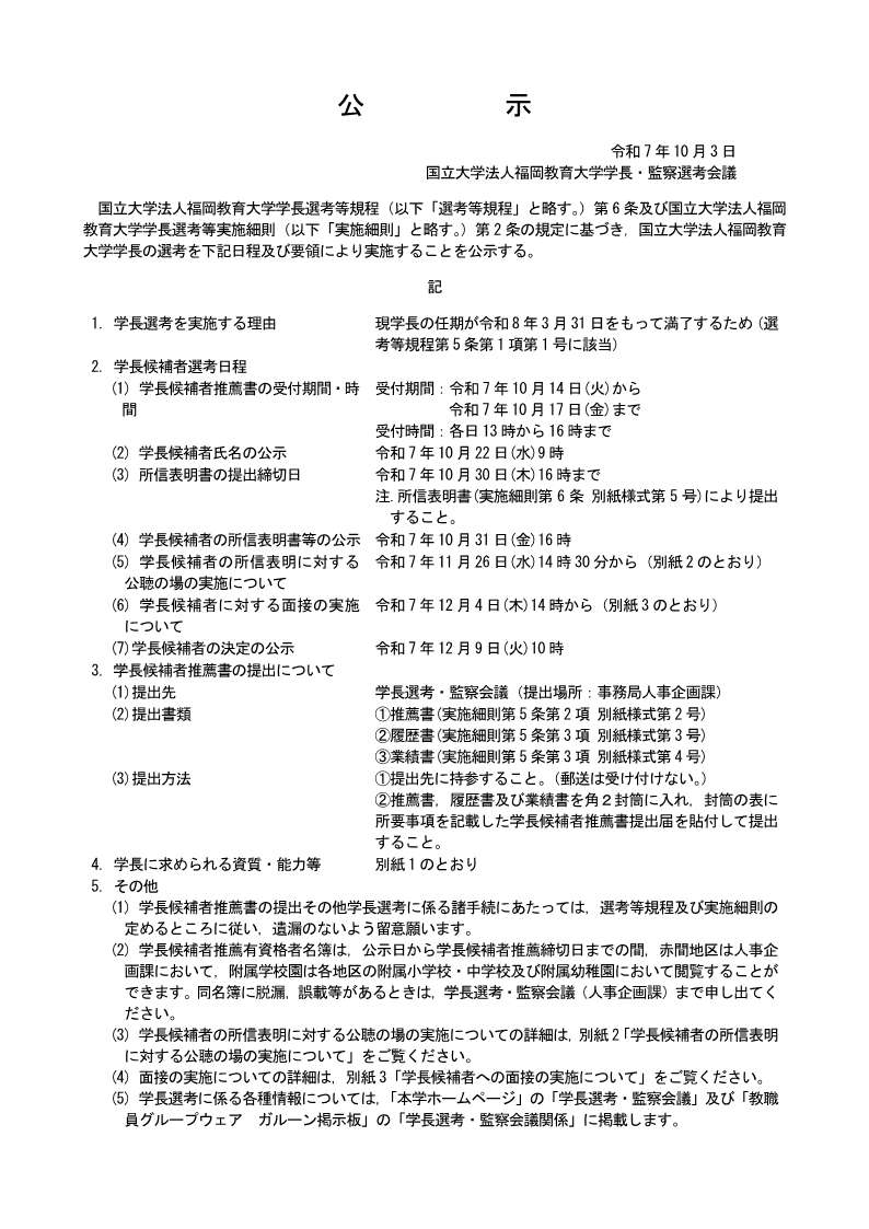
公示
公示(JPEG形式)(令和7年10月3日)
別紙1 学長に求められる資質・能力等(JPEG形式)(令和7年10月3日)
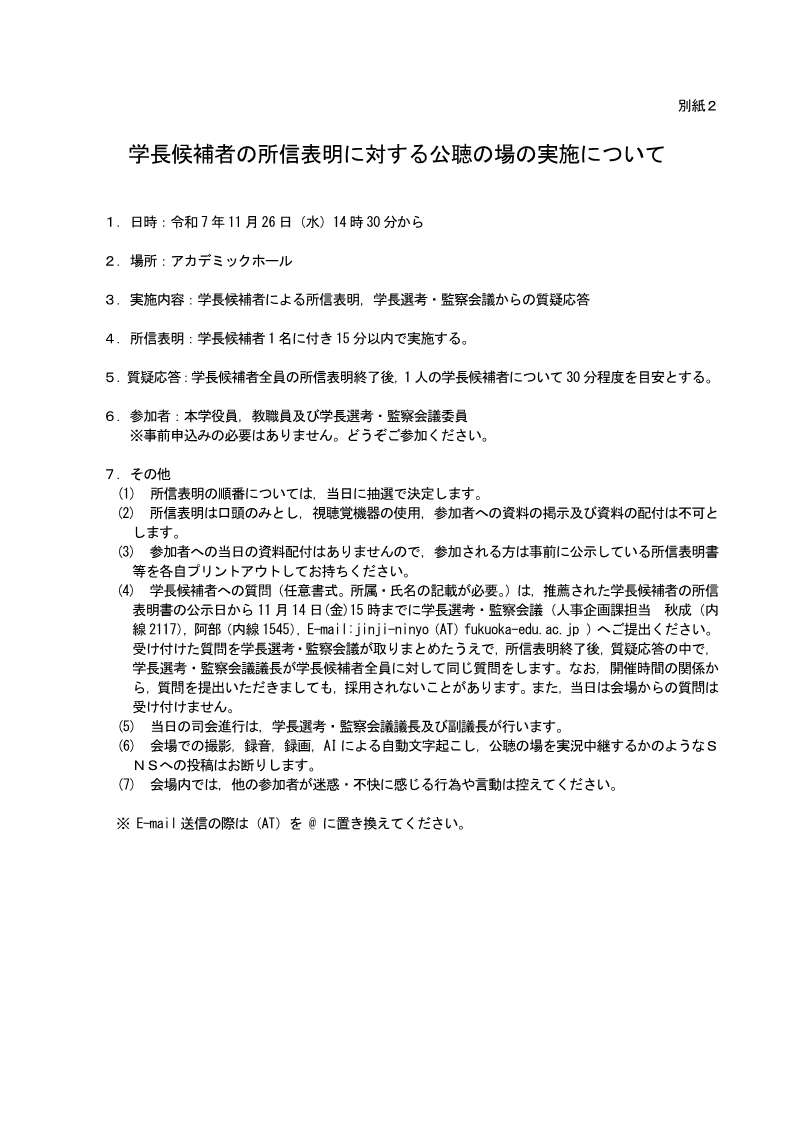
別紙2 学長候補者の所信表明に対する公聴の場の実施について(JPEG形式)(令和7年10月3日)
別紙3 学長候補者への面接の実施について(JPEG形式)(令和7年10月3日)
推薦を受けた学長候補者の氏名の公示(PDF形式)(令和7年10月22日)
学長候補者の所信表明書等の公示(令和7年10月31日)
学長候補者の選考について(令和7年12月9日)
学長候補者の就任受諾について(令和7年12月9日)
推薦書類の書式
別紙様式第2号(第5条関係) 学長候補者推薦書 (Word形式)
※有資格者5名連署,被推薦者の自署による同意の署名が必要です。
別紙様式第3号(第5条関係) 履歴書 (Word形式)
別紙様式第4号(第5条関係) 業績書 (Word形式)
別紙様式第5号(第6条関係) 所信表明書 (Word形式)
学長候補者推薦書提出届 (Word形式)
※所定の学長候補者推薦書、履歴書及び業績書を封入した角2封筒に貼付し提出してください。
別紙様式第3号(第5条関係)_履歴書_記入例 (PDF形式)
学長の業績評価
令和5年度国立大学法人福岡教育大学長の業績評価結果について
令和4年度国立大学法人福岡教育大学長の業績評価結果について
令和3年度国立大学法人福岡教育大学長の業績評価結果について
令和2年度国立大学法人福岡教育大学長の業績評価結果について
平成30,令和元年度国立大学法人福岡教育大学長の業績評価結果について
議事概要
令和元年度(平成31年度)学長選考会議議事概要
平成31年度第1回~令和元年度第10回学長選考会議議事概要
平成30年度学長選考会議議事概要
平成30年度第1回~平成30年度第4回学長選考会議議事概要
お問い合わせ先
人事企画課 任用担当
TEL:0940-35-1545
資料請求
入試情報